为什么你看的是抖音,别人看的是商机


















“是什么让你天天见到凌晨四点的城市?

是事业吗,是爱情吗?”

“不,是抖音。”


微信图片_20180412144624.gif


抖音是一款音乐创意短视频社交软件,专注年轻人 15 秒音乐短视频社区,用两句诗形容它:“两个黄鹂鸣翠柳,拿起抖音刷一宿”“一场秋雨一场寒,抖音永远刷不完”。


如果你身边没有几个抱着抖音“哈哈哈哈”的朋友,那你应该正视一下自己是不是有点过分孤独了。


据数据统计,2017年中国移动视频用户预计达到5.25亿,未来短视频会是网络上最主流的内容形式。


而个性化的社交表达成为了年轻用户的核心诉求,95后/00后生活条件优越,思想独立,短视频的出现成为了他们展示自我的新平台。


但是抖音真正让人侧目的还是千万级流量背后蕴藏的财富能量。


01

抖音的主要用户


1. 网红型用户 # 内容生产者

抖音前期招募了300人左右的网红种子用户,进行统一培训视频内容创作,并吸引有强烈自我表达意愿的网红参与,他们对音乐和创意视频制作、剪辑有着极高的热情,希望自己的作品可以曝光给更多的人。这个类似于台湾培养网红的模式,创作者每天只要生产内容,有专业的经纪团队进行平台维护和推广。


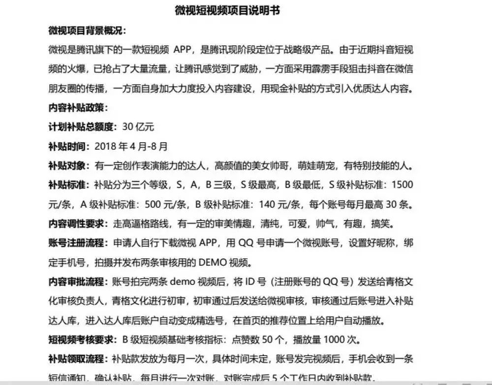
据消息称,腾讯最近在准备一款叫微视的短视频,计划补贴总额度30个亿,看样子这将会是本年度继美团收购摩拜,阿里收购饿了么之后的又一大关注点。


微信图片_20180410181524.jpg


2. 追随型用户 # 内容次生产者

这类用户欣赏网红型达人精彩的作品,也渴望自己能够拍摄出同样炫酷的视频,所以他们需要在平台寻找他们心中的 Star,追随他们,向他们学习,参与抖音的挑战话题。


3. 浏览型用户 # 内容消费者

这就是我们大部分吃瓜群众,主要是内容的消费和分享者,上平台只是想寻找、看看精彩的作品,丰富自己的碎片时间,与朋友有社交话题可聊。这类用户可以为平台带来大部分的 DAU(Daily Active User 日活跃用户数量),并且也是前两种类型用户的广大群众基础。


据统计,抖音日均播放量已高达20亿,而且单个用户留存时间非常高,平均每个用户在抖音上“浪费”的时间超过1小时;从主动运营到用户自发产生,抖音已经成为爆点内容制造器。


抖音设计之初就埋下了两个小的设计点:

NQLsuB0djdc8EmfGljzW.jpg

第一是抖音主页没有目录,打开就是单个视频播放,没有缩略图和菜单分类。

这样这免去了用户思考、选择的时间。其他短视频APP主页有缩略图,对视频内容你会有认知:“这个大概要演什么我知道”。抖音则去除了这个展示,避免你做出选择,永远对下一个视频保有期待。


第二个是全屏模式播放,没有时间显示。

这让你在强烈视觉刺激、被情绪带着刷视频的同时,忽略时间存在。不要小看这两个点,所有kill time产品都是以剥夺你独立思考、忽视时间流逝为出发点的。抖音以高清画质和超强的沉浸感设计,将这一点体现得淋漓尽致。不信打开抖音,看看你还发现了哪些?


02

成功打造的抖音同款


海底捞

抖音上的爆款视频很多,比如海底捞、摔碗酒、coco奶茶、土耳其冰激凌等,尤其是海底捞的花式吃法,在前一阵子一夜之间风靡抖音,有抖音用户发把生鸡蛋和虾滑加到面筋里煮熟,据说非常好吃,引发了200多个跟海底捞花式吃法相关的挑战赛,比如海鲜粥、番茄牛肉饭等。


微信图片_20180412144908.gif


海底捞首席发展官、研究院执行院长Tracy也承认,这些新吃法完全来自于抖音用户,店员为了满足用户的需求,甚至主动学习这种新吃法,而据说海底捞最近组织所有员工都在学习拍摄抖音。据说,因为花式吃法的引爆,海底捞一款豆腐泡的订单量直接增加了17%。


答案茶

具有创意的抖音营销更会是未来的主流,就像不久前一条抖音视频捧红的答案茶,靠2条15s的视频,2个月从0到签约249家加盟店。


微信图片_20180411172752.jpg


类似的“意外”其实构成了整个抖音短视频的主旋律。一把Supreme喷钱枪、打吊瓶的蜘蛛侠车饰、吹着萨克斯的盆栽向日葵、一捏就会动的兔耳朵帽子、社会人小猪佩奇手表……


流量变现是社交短视频应用在达到较稳定的用户量级后的重要问题。用户对于创意有趣的广告内容的接受度最高,超过70%。女性用户对在使用教程类中植入广告的接受度超过男性用户两成多,而男性用户更偏好品牌展示类广告。


联想

抖音中最高产的就是联想品牌,也是目前最有规划的账户,截至4月11日,共发布了362个作品,平均2200赞左右,固定女生出境,以趣味的方式去展示联想的各类产品。


微信图片_20180412185243.jpg


adidas neo

颜值派以运动休闲品牌adidas neo为代表。充分利用代言人优势,满屏郑恺、迪丽热巴、易烊千玺、屈楚萧、张艺兴等鲜肉明星,动感时尚的视频迅速俘获抖友的心。


0jwuxt750eyl3peu!1200.gif


创意有趣的内容符合短视频社区的整体调性,使用教程类内容便于产品的植入,这两类内容的高接受度都是短视频原生广告的机会。


03

如何在抖音运营品牌


巨大的流量吸力及转化能力让品牌跃跃欲试,支付宝、小米、爱彼迎、马蜂窝、宜家、必胜客等品牌纷纷入驻,试图搭上这趟流量的顺风车。


1. 封面+内容+爆梗

15秒的时间虽然不长,但如果你不能在第1秒就吸引到用户,你的小视频可能就会从他的指尖划过了。


每条15秒视频结构上,拆解为封面、内容铺垫、爆梗3部分组成,封面作为品牌形象不可马虎,还得抓消费者眼球,才可以从短暂的时间流中获得互动,然后开始讲故事,讲段子,最后一定要有个梗。


zy2qcjzbsnd5ppma!1200.gif


抖音中可以黏住用户的常见元素:

美女帅哥、萌宠成精、搞笑、反常识、新奇特、潜在的当下任务、快节奏...


抖音里爆火的手指舞就是利用快节奏,让用户眼花缭乱,不知不觉之间就在小视频上停留许久。

如果你暂时做不到抓住用户的情绪,也可以利用抖音特色的快速录影、切镜头,来营造快节奏的氛围。


2. 做出让用户忍不住多看几遍的魔性

刚刚我们说过了,某个黏性元素做到极致,或者具备足够多的黏性元素,都可以让小视频更“魔性”。


微信图片_20180412114947.gif


例如,快节奏的舞蹈、运动视频;萌宠加上搞笑元素,就会更具黏性……而是否能做到这些,取决于你的产品属性、可调用资源、以及你的策划能力。


3. 植入要巧妙,产品功能结合段子,持续推出视频

如果你想要在抖音中做推广,首先需要考虑的是,你的视频的调性要和你的产品相符。如果只是单纯的美人+快节奏视频,是很难植入产品的。


如果你的品牌/产品做过定位,了解自己的产品特色,这个就不会太难,难点在于如何收集段子,与产品进行巧妙的结合拍出段子。


微信图片_20180412155954.gif


举个例子:每天早上看半小时微博、微博热门话题、热门微博。把有趣的内容收集下来,然后看下订阅的账号,还有就是朋友圈不间断的浏览。这些所有员工每天搜集到的热点/段子,汇总到抖音小编,进行选题判断,产品卖点结合,和制作难度评估。


4. 发起挑战

品牌跟明星的互动可以打造出很多花式玩法,今年三月份热播的网剧《烈火如歌》,迪丽热巴主演。


剧情里有一个捧脸的动作,该剧在抖音发起“宠溺捧脸”的挑战,并且让迪丽热巴亲自饰演如何捧脸,引发了极大的关注。


微信图片_20180412151952.gif


单这一条视频已经有超过500万的点赞,吸引了大批抖音用户参与到挑战里,并且用《烈火如歌》的主题曲作为背景音乐。


到现在还有很多人在跟自己朋友玩的时候都会捧脸,已经成为了抖音上非常流行的因素。


5. 直达淘宝一站式购买

3月底,抖音悄然上线关联淘宝的卖货链接,多个百万级以上的抖音号页面开始出现了购物车按钮,点击后会出现商品推荐信息,直接可以链接到淘宝。开启了抖音达人的电商变现之路,不过目前这项功能仅对少部分抖音达人开放。


从部分已知案例的销售情况来看,有些不甚理想,但也有比较爆款的案例,例如223万粉丝的美食视频号野食小哥。


8h9oyp49t94q0x83!1200.gif


由此看来,抖音号关联淘宝链接目前看来已经是未来必走的一步棋,抖音商业帝国里将形成一个完整的“带货”闭环。


短期内抖音的价值主要还是品牌曝光,而不是商业价值,“不过目前抖音整个用户量很大,未来商业价值还是可以持续关注”。


虽然,抖音是不是一团虚火,还需要交给时间去验证。不过在同类的视频软件竞争中,拿下大量一二线城市年轻人群的抖音,至少在商业价值上占据了上风。


03

抖音对新零售的启发


目前智能科技产品的市场主要用户就集中在一二线的人群中,通过抖音对新零售的启发,卖教售也为新零售行业赋能助力。


1. 抖音告诉我们,移动互联网让人注意力越来越短了

卖教售平台由专业培训师精心把品牌商产品信息做了卖点提炼,保证在手机下滑3-5屏内把核心内容都表达的清楚易记。


并自主开创了基于“图文卖点+60秒音频+2分钟视频+13351销售话述+3分钟在线考试”这一闭环的移动培训体系,大大增加了销售员学习的积极性,让他们碎片化完成枯燥的学习工作,寓教于乐,切实提升销售能力。


卖教售_20180412162121.gif


2. 抖音告诉我们,移动互联网让更多普通人有展现自己的舞台了

卖教售联合品牌商或针对零售商提供的任务激励,让更多一线店员成为行业小明星。让普通零售从业者更有尊严,任何积极努力的付出都值得被尊重。


微信图片_20180412164641.jpg

(乐心销售活动的iPhone X获奖者)


3. 抖音告诉我们,移动互联网让人越来越懒了

卖教售率先开创3C行业销售场景解决方案:智能价签+智能推荐+会员系统,将所有销售场景都集中到了一个二维码,提升门店销售转化,减轻终端销售压力。


微信图片_20180412180915.jpg


对于越来越懒、注意力越来越短、越来越愿意互动的90后消费者:

1. 可以为消费者提供更加自由、更加舒适、更具有自主掌控力的沉浸式消费体验。


越来越多的消费者在购物时不希望被打搅,希望享受一个相对“安静”的消费环境。因此,智慧价签,可以帮助消费者进店自主的体验产品,查看详细的产品介绍,观看产品的使用视频,更深入、全面地了解产品,对比产品,也大大降低了店员讲解产品时难度和可能出错的尴尬。


而当消费者对某一产品十分中意时,呼叫店员进行更深入的产品体验或者买单,就会让消费者感觉自己掌控了购物需求,而没有“被打搅”感,消费体验更棒。


2. 扫码时,可以让消费者同步获取优惠券,组合捆绑,加入会员,进一步刺激消费者达成购买。


当消费者对某一款中意时,在产品详情页面,就可以通过各种促销方式,促进消费者达成购买,提告成单率。

卖教售_201812171117.gif

对于门店

1. 店员扫一扫智慧价签,观看产品,门店可以获得大量的有效数据。

从而了解到消费者在不同地区、不同门店、不同时间,对不同产品关注和喜好程度,结合成交率,帮助门店进一步优化选品和sku。更可以通过大数据进行深度分析,对未来消费者的消费趋势做预判,帮助零售商更科学地进行选品,选中爆款、热销产品的能力大大增强。


2. 减少一定人力输出,降低企业运营成本。

由于消费者自主掌控了对产品的了解,可以大大释放店员的精力。因此门店可以适当减少店员的人力输出,合理地降低成本,用更少的人去运营更多的店、更大的店。


3. 提供海量商品库,运营简单方便。

卖教售为门店提供了海量的产品,零售商可以快捷去匹配关联,也可以自主进行编辑、调价,以适合旗下不同门店、不同的促销政策。大幅加快了传统门店的互联网的产品信息化进程,能够帮助门店快速将店内数百sku呈现给消费者。


卖教售_20180412161854.gif


抖音火了,而我们的新零售还在路上。


寻求合作请点击文章底部的【阅读原文】

关注卖教售公众号,我们稍后还会带来更多的行业报道。